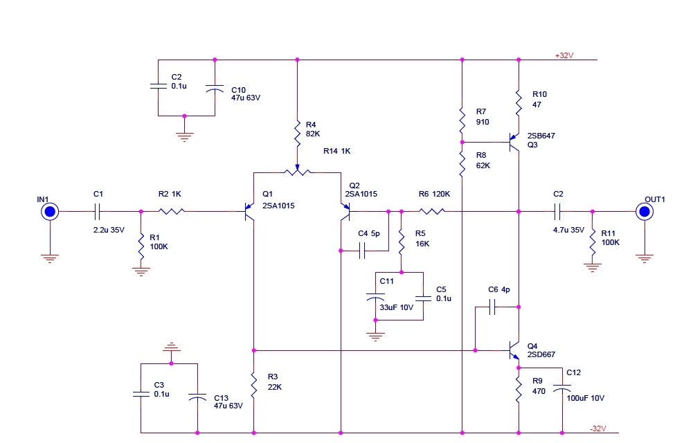
Two PCBs of a discrete opamp amplifier. Each board has two discrete opamp circuit to form a stereo application. The design is an extract from the one of the amplifier circuits being used in Marantz PM series.
The design features differential input and single-ended class A output. The supply voltage is good to +/-32V which means a lot of headroom comparing to normally +/-15V opamp circuits. When matches with a decent DC power supply, the circuit can beat off-the-shelf die-size opamp with ease. This board can be used as building block for preamplifiers, active filters and the gain stage of power amplifiers.
Each board consists of two individual amplifiers ( separated ground and power lines).
PCB dimension: 66mm x 106mm. PCB thickness 1.6mm. Super thick copper ( 2oz) is used, which is three times the normal thickness.
We provide detail schematic and part list to buyers by EMAIL.
