12AX7 / 12AU7 Stereo Tube Preamplifier PCB – 1 Piece

Write a Review

Brand:
Unbranded/Generic
MPN:
Does Not Apply
$15.99

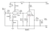
This is the PCB of a preamplifier using popular low noise small signal triode tubes 12AX7 and 12AU7 to guarantee the performance.

Supply voltage : +300VDC 20mA , +12.6VDC 1A for the filament.

 

 

PCB dimension: 148mm x 94mm.

PCB thickness 2mm. Thick copper ( 75um) is used, which is three times the normal thickness.

Surface finishing : Double-sided solder resist for best reliability and durability !

Schematic is as shown in the listing. We provide a detail schematic with component values to customers by email.