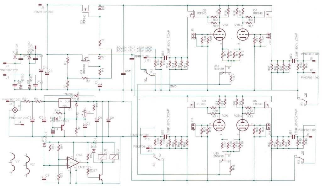
This is the bare PCBs of a stereo high-end DAC tube output stage, designed by audio expert Mr. Andrea Ciuffoli.
PCB thickness : 1.6mm. Copper thickness : 75um( 4 times normal thickness !!!)
Amplifier PCB dimension : 286mm x 152mm
The project details can be found in Mr. Adrea Ciuffoli 's website audiodesignguide.


